当前位置: 首页 > 新闻中心 > 医院动态 > 正文

我院入选国家首批外科基础技能提升项目培训基地

时间:2022-09-19

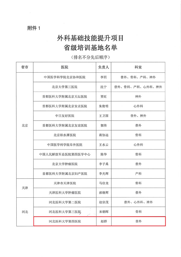
827-28日,由国家卫健委医院管理研究所主办的首届“中国医疗质量大会”在北京召开。在手术质量提升暨外科技能规范化管理专场中,“炬火计划-外科基础技能提升项目”正式启动,该项目以区域培训基地辐射带动基层医院的模式,为青年临床外科医师提供规范化、同质化的外科基础技能培训。启动仪式上,第一批133家外科基础技能培训基地医院代表接受基地授牌,我院成为首批省级入选单位。

本次成功入选国家首批外科基础技能提升项目培训基地,是我院专科实力的印证。我院普通外科始建于1958年,历经60余年的奋斗与发展,形成了以诊治普外常见病、疑难病为基础,突出以诊治乳腺、甲状腺、胃十二指肠、结直肠、肝胆胰外科疾病为特色的大型专业科室,无论是在临床医疗、教学、科研等方面都在河北省普外专业领域处于领先地位。普外科2012年获批成为国家临床重点专科,2014年成为国家住院医师规范化培训基地,2021年获批国家级重点住培专业基地。

近年来,普外科高度重视本科生、住培学员的外科临床技能培养,通过补充、完善胃肠外科疾病的基本技能训练体系,整合微创手术技能训练模块,并融入肿瘤医院特色,编写并出版《胃肠外科基本技能培训教程》等教材,综合制定了外科基本技能训练手册及考试标准,紧密结合实际,开展标准化和规范化培训。在2019年、2021年河北省住培技能大赛中,我院带教的住培医师团队获得外科专业第一名的优异成绩。

手术治疗作为重要的治疗方式,相关诊疗和操作技术一直在蓬勃发展,而基础技能是临床外科医生的“基本功”。未来在国家卫健委医院管理研究所的监督指导下,我院普外科基础技能提升项目培训基地将充分发挥省级培训基地示范引领作用,运用创新的数字化手段,通过远程、面授、实践操作相结合的培训方式,搭建学习交流平台,对周边医疗机构开展规范、全面的外科技能操作培训及指导,助力临床医师基础专业能力提升,让更多的临床医务人员受益,加速创新外科技术普惠更多基层医疗机构,助力医疗服务能力高质量发展。

/杨沛刚